徐汇区,作为魔都传统的教育卷区,尽管在地域面积和人口规模上并非全市首位,但其卓越的教育资源赢得了家长们的一致肯定。
徐汇区公办学校虽然实力较强,但是与民办学校教育资源依然差距较大,例如下图网传的图片:

徐汇区共有49所小学,其中44所公办小学,1所特殊公办学校,4所民办学校。
2023年公办小学有超13所学校提前发布了超额预警。
不同梯队具体学校如下:
徐汇区小学概况

民办学校选择:
世外小学:对学生的外语能力要求较高,是沪上超热门的民办小学之一。网传前110左右大概率能进入世外中学,普通班学费不超过26000元/学期,双语小班45000元/学期,融合班65000元/学期。
盛大花园小学:是徐汇区唯一一所全市招生的民办小学,摇号竞争最激烈的。普通班学费不超过26000元/学期,双语小班45000元/学期。
逸夫小学:创建于1996年,曾经有“杯赛最强者”之称,学校偏重数理思维,据说每天都会布置语数外的作业,学费23000元/学期。
爱菊小学:是上海第一所挂牌的艺术小学,境内部实施多元教学;境外部采用双语教学,普通班学费26000元/学期,双语小班40000元/学期。
公办学校选择:
汇师小学:创始于1870年,是我国最早接受西方科学文化的学校之一,汇师对口的徐汇中学和市四中学,都是比较老牌实力不错的初中。
高安一路小学:始建于1955年,课程设置很丰富,以“艺术和体育”为特色,体育项目,尤以篮球项目最为闪亮,姚明就是从这所学校毕业的校友之一。据家长反馈,一年级没有课后书面作业和晚托班。
向阳小学:创办于1952年,是民办转制学校,系上海市首批素质教育示范性学校和上海市首批课程教材改革试验学校。
建襄小学:是一所民办转制的公立学校,教学环境配备了外教老师,英语竞赛方面的成绩突出。
此外,在民办摇号政策大趋势下,师三实验作为公办九年一贯制学校也是很多家长的选择。
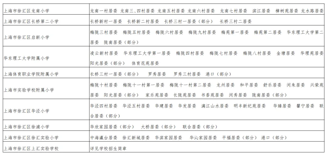
2023年徐汇区公办小学招生划片范围如下:



注:上图来源于徐汇教育官网
徐汇区共计有34所初中,其中公办初中28所,民办初中6所。
徐汇区2023年共计26所公办初中获得“名额到校”资格,10所高中有“名额分配到校”计划,共计775个名额;
获得名额”分配到校”TOP3的初中为:第四中学51人,田林第三中学54,徐汇中学(含南校)87人
徐汇区初中概况

民办学校的选择:
华育中学:是上海中学紧密关联的“嫡系”初中,俗称上海一哥。自2020年开始实行民办摇号政策后,想通过竞赛或者考试录取华育变得更困难了。其教学进度快速,课后作业繁重,校内竞争氛围极为激烈。但对应每年的出口成绩都是极其出色。
西南位育中学(大西):是上海市最早改制的公立完全中学,成绩斐然,口碑极佳,是徐汇区招生最多的初中。学校以中考为目标,设直升班,凭借此优势在高考中表现出色。大西中考录取线在民办高中中位居高位且稳定,仅次于市重点南洋中学,超过徐汇中学。
西南模范中学(小西):一直和西南位育结对出现在家长口中,虽未过分强调特色班级设置,却可能是同类学校中各班级间学生成绩差距最小的一所。
世外中学:是一所主打外语和计算机教学的民办初中。因其口碑好、徐汇区招生为主且统招名额少,竞争尤为激烈。世外中学开设中考及国际方向班级,并拥有一所附属小学,小升初直升情况突出,普通班直升名额124个,申请学生144人,直升中签率达86%。
公办学校的选择:
徐汇中学:科三科四班每年有学生被四校八大预录取,但近年受自招名额缩减影响,整体表现下滑。学校顶尖学生多集中于这两班,其余平行班竞争力较弱。
南模初级:年级内设有科创班和特长班,特长班专注篮球和交响乐,其中交响乐团成员可获优秀艺术骨干生资格,享优惠政策。近期比较热门的南模0班汇聚全年级顶尖学生,采用七年一贯制,可初高连读,直升南模高中“清锋班”,授课采用的是与其他班级完全不同的教材,教学进度更快。
位育初级中学:系联合国教科文俱乐部学校之一(全市仅两所中学)。学校的课程也非常丰富,除基础课程外学校还开设了人文类、科技类、艺术类、技能类等20余个校本课程。7班和8班一个是夏威夷吉他,一个是桥牌班,桥牌、排球、夏威夷吉他为该校特色。
园南中学:创建于1994年,是上海市生命教育试点学校。特色班园南5班,是学校的重点班,摇号前市重点高中率在50%以上。
中国中学:创建于1933年,包括初中部和高中部,是唯一一所与国同名的学校。摇号前市重点率长期保持在20%-30%之间。
2023年徐汇区公办初中入学方式如下:
1、根据“相对就近、免试入学”的原则,继续实行按学生户籍性质,采用小学对口入学、划块电脑派位入学相结合的方法,各校继续实施每户地址五年内只享有一次同校对口入学机会(多胞胎、 二胎和三胎除外),对于对口入学和电脑派位的学生须有本区学籍三年以上或2022年5月30日前学籍已在徐汇区。初中班额不超过50人。
2、入学方式(如下图):
序号1-8的入学方式为——电脑派位;
序号9 - 11的入学方式为——电脑派位和对口入学相结合;
序号12 - 23的入学方式为——对口入学;
序号24 - 25的为——九年一贯制学校。


注:上图来源于徐汇教育官网
徐汇目前共有18所高中,其中7所市重点,2所市特色高中,4所区实验性示范性高中(区重点),5所一般高中。
徐汇区高中概况

上海中学:每年上海中学本部及上中国际部均有若干名学生成功踏入哈佛、耶鲁和麻省理工等全球顶级高等学府的大门。2023年的高考中,上中清北录取74人,复交录取183人,清北复交率也是四校中最高的。
复附徐汇:2023年新开办的一所四校分校,虽是2023年首次开始招生,却是2023年中考徐汇区名额到区分数线最高的一所学校。
南洋模范中学:上海八大金刚之一,作为徐汇区老牌高中一本率高达近90%,2023年高考610分以上8人,600分以上19人,9班(青锋班)数学平均138分。11校综评录取数77人。
西南位育:西南位育虽只有区重的名头,但2023年综评数据成绩要比徐汇区的尾部市重还好。2023年高考成绩复旦7人,交大10人,同济1人,华师2人(仅综评),一本率约60%。
上面梳理了徐汇区从小学、初中到高中的学校概况,综合一下可以得出以下路径:
路径一:
小学选择世外小学、逸夫小学、爱菊小学、盛大花园小学;
初中选择华育中学、世外中学、西南模范、西南位育;
高中选择上海中学、南模中学、西南位育或者其他四校八大。
这条路径适合于志向是高中四校就读,冲刺清北复交等一流高校的牛娃。当然民办摇号需要具备一定的运气,能在幼升小和小升初阶段都摇中民办,运气也是非常厉害了。

路径二:
小学选择汇师小学、建襄小学、向阳小学、高安路一小、交大附小;
初中选择徐汇中学、南模初级、位育初级;
高中选择上海中学、南模中学、西南位育或者其他四校八大。
如果你的孩子志向名校,但是想要在稳健中求发展,那么一条以公办学校为主的升学路径会是更加合适的选择。在新政策的改革下,这样选择的家长会越来越多!

路径三:
小学选择徐汇一中心、上海小学、师三实验、园南小学、求知小学、田林三小或者上师大一附小;
初中选择位育初级、徐教院附中、师三实验、园南中学、中国中学或者田林三中;
高中选择位育中学、市二中学、南洋中学、徐汇中学或者中国中学。
如果你的孩子高中目标志向市重点和区重点,不想承受过大压力,同样这样一条以公办学校为主,教学环境压力相对较小会比较适合。

在徐汇区如此激烈竞争的教育资源下,你会放弃稳定性选择民办学校吗?欢迎大家留言讨论。
9月份开学,不少高中陆续放出24年的高考成绩,以此做宣传。综评熊小助理带大家看看...
根据家长反馈,综评系统将于9月25日(今天)正式开放,于10月7日截止。本次开放...
九月新高一开学后,学生都已步入高中校园生活和学习,很多家长都开始关注和咨询高中综...
上一篇介绍了 复旦大学给复旦附中发的喜报,今天看看上海交通大学和香港大学给复旦附...
复旦大学附属中学徐汇分校,是根据《复旦大学与徐汇区战略合作协议》所设立的上海市实...