【最新发布】2024上海中考权威解析:语文、理化、跨学科真题集锦,英语听力与作文!
2024-07-05
为了满足广大同学和家长的需求,小编迅速响应,精心整理了英语、化学及跨学科的详尽解题指南和模拟试卷。【即时更新】
首批奉上新鲜出炉的英语听力原文与作文话题,这些信息源自学生亲历分享,敬请留意作为参考使用哦!
2024上海中考英语真题(听力及作文)
听力文本内容如下:
2024上海中考英语作文题目(回忆版):
假如你是李枫,就要送别学校国际交流节上认识的外国生Frank,你给他送了一个有中国元素的礼物,请你为他写一张礼物卡,并写上你对他说的话。
(1)礼物的名称、特色、功能等
(2)选择这份礼物的理由
2024上海中考物理真题及答案
✦
•
✦
✦
左右滑动,查看更多
✦
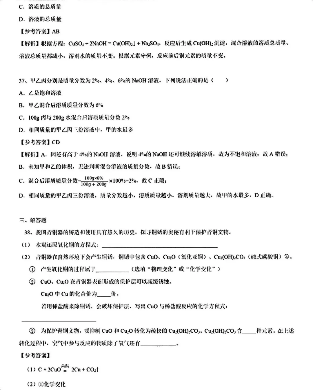
2024上海中考化学真题及答案




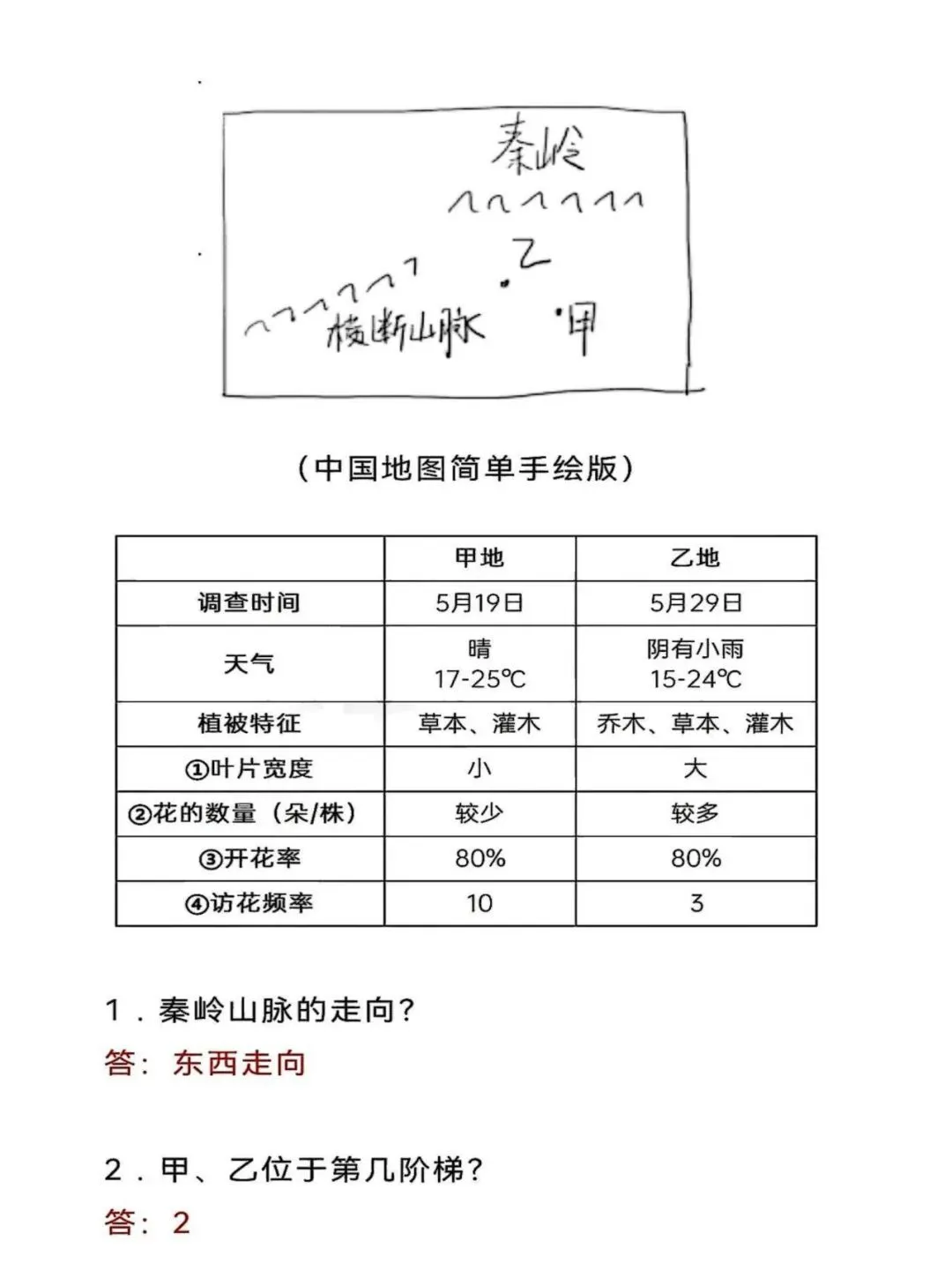
2024上海中考跨学科真题及答案


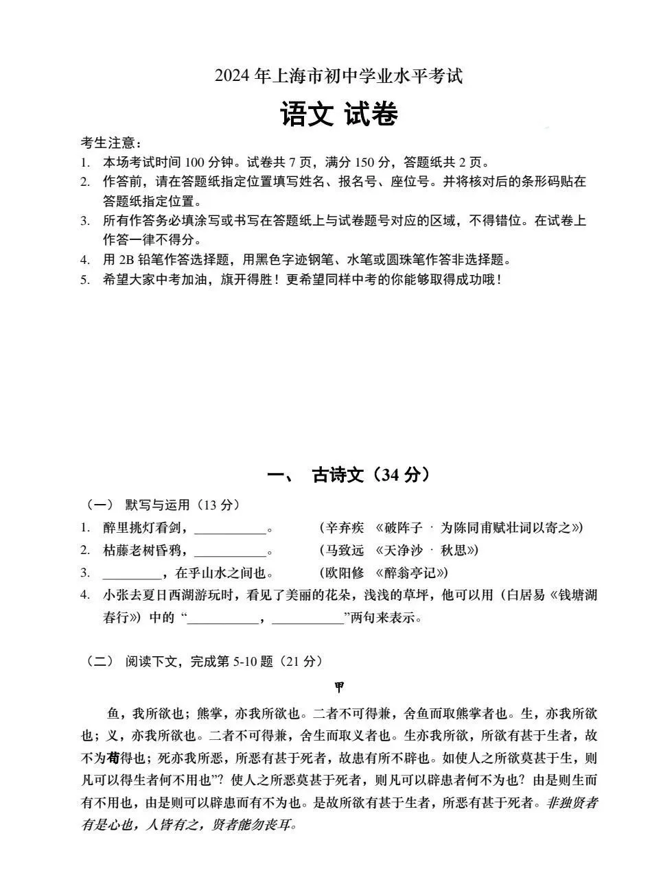
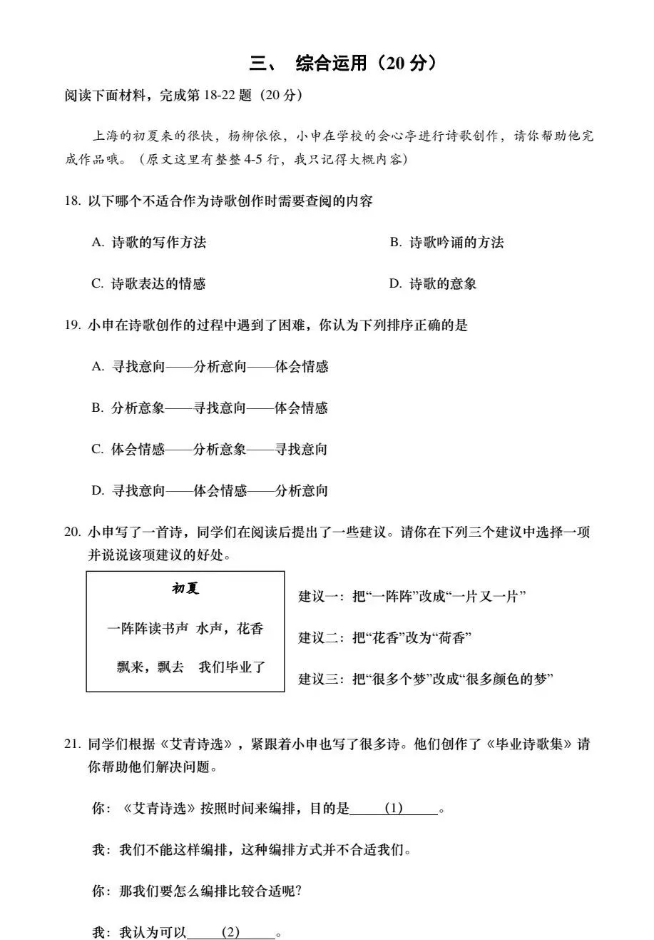
2024上海中考语文试卷及答案






上一篇:
【中考后必读秘籍】估分策略+志愿填报!
下一篇:
上海中考备考攻略与气象指南!
推荐阅读
2024上海中考平行志愿分数下跌分析!
2024中考已经落幕,从昨天的平行15志愿分数的公布!很多人很诧异今年中考录取分...
将生活、兴趣、科技像一颗颗珍珠一样串联起来,才是高中综合评价的“法宝”
这是全上海初中毕业生家长心情最跌宕起伏的一周。截止到今天,所有初三毕业班孩子的去...
上海大学2024年本科新生大数据正式发布!快看看来自哪些高中
上海大学2024本科新生大数据,从五湖四海奔赴而来,4781名本科生带着青春的朝...
第20所上海市特色普通高中,来了!
上海即将又多一所特色普高啦!8月21日晚,上海市教育委员会昨晚发布第八批上海市特...
新起点:高一新生的全方位准备指南
从初中阶段进入到高中阶段,在学习上要跨上一个较高的台阶。为了顺利地跨越这一台阶,...




