高三考生注意啦!参加2022年上海市综合评价录取改革试点的11所高校已发布招生简章,包括复旦大学、上海交通大学等。
想要报考的考生可于今日起至7月15日登录“综合评价录取报名系统”完成网上报名。初审结果预计于7月20日左右在报名系统中公布。具体申请及选拔程序详见↓
一、招生对象及报名条件
符合2022年上
二、招生专业和科目要求
招生专业(类)院校专业组参考目录和选考科目要求等详见报名平台。具体计划以上海市教育考试院公布为准。
三、报名方式与选拔程序
(一)6月15日至7月15日,考生可登录特殊类型招生报名平台,按要求准确、完整地完成网上报名。其中报考“复旦大学数学英才试验班”的考生,须在高中阶段获得数学全国中学生奥林匹克竞赛省级赛区一等奖及以上奖项(获奖名单以中国科协公示为准,公示网址:gs.cyscc.org)。
(二)学校组织专家组,根据《复旦大学普通高中学生综合素质评价信息使用办法(上海)》等规定审核考生报名材料。
(三)7月20日前公布通过报名审核的考生名单。
(四)通过报名审核且高考成绩(含政策性加分,下同)达到2022年上海市特殊类型招生控制分数线的考生可填报综合评价批次志愿信息,具体填报方式以上海市教育考试院规定为准。
(五)依据高考成绩,按院校专业组招生计划数的1.5倍确定入围面试考生名单(末位同分全投),公布入围面试分数线。
(六)8月2日前组织面试。面试专家将在考虑性别、专业等因素的基础上每天随机分组,每组包含文、理、医等领域共5名专家;考生按高考平均成绩组间无差异原则,每10人随机分组;面试当日专家与考生各类对外通讯方式全部屏蔽;专家组与考生组临场抽签配对;面试结束后每位专家独立评判打分,对每位考生排序,然后合计每位考生的面试成绩。如一组实际面试考生不足10人,按线性映射折算。缺考考生面试成绩按0分计入综合成绩。面试专家根据《复旦大学普通高中学生综合素质评价信息使用办法(上海)》有关规定将考生综合素质评价信息及高中学业水平合格性考试成绩作为参考材料使用。面试成绩满分为150分。
面试成绩=∑(31.5-每位专家排名×1.5)
(七)作为录取依据的综合成绩由高考成绩(占85%)、面试成绩(占15%)组成:
综合成绩=高考成绩÷660×850+面试成绩
按综合成绩高低将考生排序。同分情况下依次按如下成绩排序:面试成绩、高考成绩总分、高考语文成绩、高考数学成绩、高考外语成绩。
(八)学校本科生招生工作领导小组按招生计划审定综合评价录取入选名单,经上海市教育考试院审核后正式投档录取。考生高考成绩必须达到上海市特殊类型招生控制线。被正式录取的考生不再参加其他高校的志愿填报和录取;未被录取的考生可正常参加上海市后续各批次志愿填报和录取。
四、其他说明
(一)考生提交上传的报名材料应当清晰、真实、完整,论文和专利不得作为申请材料上传。考生上传的材料将直接作为面试材料,无须寄送纸质材料。
(二)考生须承诺提交的所有材料客观、真实。如有虚假内容,将取消今年综合评价的报名、考试和录取资格,并将有关情况通报上海市教委、上海市教育考试院,由其依照相关规定取消今年高考报名、考试和录取资格,并视情节轻重暂停1-3年参加各类国家教育考试。空缺名额不递补。
(三)转专业范围按照当年度复旦大学招生章程执行。具体转专业规定可登录复旦大学本科教学信息网和复旦大学上海医学院网站,查看《复旦大学本科生转专业实施细则》《复旦大学上海医学院本科生转专业管理办法》等文件。
(四)视疫情防控情况,校测方案或作相应调整,另行通知。
(五)学校未委托任何个人或中介组织开展特殊类型考试招生有关工作,不举办任何形式的培训活动。
五、监督保障机制
(一)学校在实施本简章的过程中做到招生方案公开、选拔方法公平、录取结果公示。
(二)初审通过考生名单、入选资格考生名单、录取考生名单等按教育部相关规定进行公示。
(三)学校将对录取的学生进行入学资格复查,对不具备入学资格的学生,按教育部相关规定处理。
(四)复旦大学综合评价录取改革试点招生工作全程接受复旦大学纪委监督检查室监督。
六、咨询及联系方式
地址:上海市杨浦区邯郸路220号复旦大学本科生招生办公室
邮编:200433
招生咨询呼叫中心:021-5566 6668、5566 6665、5566 6667
传真:021-5566 4345
电子邮箱:admission@fudan.edu.cn
复旦大学主页:www.fudan.edu.cn
复旦大学上海医学院主页:shmc.fudan.edu.cn
复旦大学招生网:www.ao.fudan.edu.cn
复旦大学本科教学信息网:www.jwc.fudan.edu.cn
复旦大学纪委监督检查室:
021-6564 2601,jiancha@fudan.edu.cn
阳光高考信息平台:gaokao.chsi.com.cn
特殊类型招生报名平台:bm.chsi.com.cn
七、本简章由复旦大学本科生招生办公室负责解释。
一、选拔对象
综合素质优秀、品学兼优、身体健康并具有上海市2022年度秋季高考报名资格的考生。
二、招生计划及专业
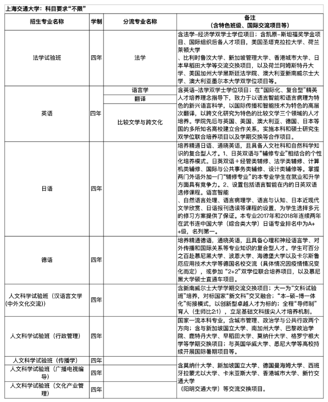
上海交通大学校本部与医学院的综合评价批次专业组类别、专业组内包含专业及选考科目要求等详见下表,具体计划数以上海市教育考试院公布为准。
上海交通大学2022年在上海市综合评价批次专业组及科目要求
(点击查看大图)



三、申请程序与选拔模式
1
报名
请登录“阳光高考特殊类型招生报名平台”进行网上注册、报名,按要求填写并提交相关信息后打印申请表,请将申请表按要求签字,加盖所在中学公章后扫描或拍照上传。本次报名无需邮寄申请材料,请确保上传的各项材料清晰可读,上传的申请表应为原件,申请表上的条形码应为最终提交版本。论文和专利不得作为申报材料上传,初中及初中以前的材料不必提供。网上报名时间为6月15日至7月15日。
2
初审
对于按照报名要求提交有效报名资料的考生,学校将组织初审,初审结果分为通过、不通过两档。初审结果预计于7月20日前在报名系统中公布。
3
志愿填报
高考出分后,初审通过且高考成绩(含政策性加分)达到2022年上海市特殊类型招生控制分数线的考生须在上海市教育考试院规定的时间内(预计为7月28日-30日),在高考综合评价录取改革试点批次填报上海交通大学、上海交通大学医学院的相应专业组志愿(具体填报时间、填报方式以上海教育考试院规定为准)。
4
面试
对于初审通过的考生,依据高考成绩(含政策性加分)、填报志愿,按照招生计划数的1:1.5比例分别确定上海交通大学与上海交通大学医学院各招生专业组的入围面试考生名单(高考成绩末位同分考生均予以投档)。面试预计于8月1日-2日进行,具体面试资格、面试时间、地点可在“阳光高考特殊类型招生报名平台”中查询。缺考考生按面试成绩0分计入综合总分。
四、录取办法
1.高考成绩(含政策性加分)不得低于上海市教育考试院划定的“特殊类型招生控制分数线”。
2.按综合成绩从高分到低分排序录取。
综合成绩的组成为:高考成绩(含政策性加分)占85%,面试成绩占15%。
3.若考生综合成绩相同时,再依次以高考成绩(含政策性加分)、高考数学成绩、面试成绩排序录取。
4.上海交大密西根学院所属专业、巴黎卓越工程师学院所属专业、临床医学五年制(英语班)仅录取填报其专业志愿的考生。
5.高中学业水平合格性考试成绩须符合上海市相关要求。
预录取名单由学校招生工作领导小组审定,经上海市教育考试院审核,并按教育部有关规定进行公示,公示无异议后方正式予以录取。
五、特别说明
1.上海市将统一向学校提供综合素质评价信息及高中学业水平合格性考试成绩。
2.学校将依据《上海交通大学普通高中学生综合素质评价信息使用办法》,参考考生的综合素质评价信息进行初审,并将综合素质评价信息呈现给面试专家作为面试评分中重要的参考依据。
3.考生须承诺提交的所有材料客观、真实。如有虚假内容,将取消今年综合评价的录取资格,并将有关情况通报上海市教育考试院,由考试院依照相关规定取消今年高考报名、考试和录取资格,视情节轻重暂停1-3年参加各类国家教育考试;已经入学的,按教育部和学校相关规定处理。
4.高考体检不符合教育部规定者,将根据教育部有关规定取消录取资格或调整至适合专业。
5.学校未委托个人或中介组织开展特殊类型考试招生有关工作,不举办任何形式的辅导班。
6.受新冠肺炎疫情影响,测试工作可能根据疫情防控形势进行相应调整,届时会另行通知。考生应遵守上海市相关防疫措施规定,积极配合考务工作。
7.未尽事宜,按照《上海交通大学2022年本科招生章程》及《上海交通大学医学院招生实施细则》执行。
六、监督机制
本次在上海市“综合评价录取改革试点”招生工作,在学校招生工作领导小组的直接领导下进行,工作方案、实施办法和最终录取结果均须报招生工作领导小组审核批准。为确保此项工作的公平公正性,学校招生监察部门全程参与,同时接受社会监督,监察部门监督举报电话021-34206217。
七、联系方式
地址:上海市东川路800号新行政B楼333室上海交通大学招生办公室
邮编:200240
电话:021-34200000
传真:021-34207255
邮箱:zsb@sjtu.edu.cn
招生网站:http://admissions.sjtu.edu.cn
本简章解释权属
上海交通大学招生办公室
综合素质优秀、品学兼优、身体健康并具备上海市2022年秋季高考报名资格的考生。
2022年学校综合评价批次招生的院校专业组及科目要求详见下图。具体计划以上海市教育考试院公布为准。
(点击查看大图)

2022年6月15日起,考生登录“高校特殊类型招生信息服务平台”(以下简称报名平台)进行报名,2022年7月15日报名截止。根据报名平台的要求和流程,完整填写并上传《同济大学2022年综合评价申请表》(下称申请表)。在报名平台完成报名后,考生须下载打印报名平台生成的申请表,并经考生本人、中学负责人签字并加盖中学校章后,再上传报名平台。论文和专利不得作为申报材料上传,初中及初中以前的材料不必提供。
本次报名采用网上报名的方式,无需邮寄报名材料,考生必须上传所有完整报名材料至报名平台,所上传的报名材料应使用扫描生成的电子文件,以确保电子文件清晰可读。上传的《同济大学2022年综合评价申请表》的申请表编号必须与报名平台中最新编号保持一致。如因上传报名材料不完整、不清晰而影响材料审核,责任由考生自负。逾期未完成报名或未按要求上传相关材料者视为无效报名。
报名平台中的志愿状态为“待审核”才表示考生完成报名流程。
1. 材料审核
对于按要求完成报名并提交有效申请材料的考生,学校将组织专家进行审核,确定审核合格考生名单。审核结果预计于2022年7月20日在报名系统中公布。审核合格考生名单将在学校本科招生网、上海市教育考试院网站、教育部阳光高考平台进行公示。
2. 志愿填报
高考成绩公布后,材料审核合格考生须在上海市教育考试院规定的时间内,在高考综合评价录取改革试点批次填报同济大学及相应的专业志愿(具体填报方式以上海市教育考试院规定为准)。
3. 考核选拔
对于材料审核合格且高考成绩(含政策性加分,下同)达到2022年上海市特殊类型招生控制分数线的考生,依据高考成绩、填报志愿,按院校专业组招生计划数的1.5倍确定入围校测考生名单(高考成绩末位同分考生均予以投档)。入围校测考生名单将在学校本科招生网、上海市教育考试院网站、教育部阳光高考平台进行公示。
8月1日-2日进行综合评价批次选拔考核,具体时间、地点将在“高校特殊类型招生信息服务平台”中通知。
校测形式为面试,同时参考上海市普通高中学生综合素质评价信息。
如考生不参加校测,校测成绩以零分计入总分。
4. 录取办法
(1)按考生综合成绩从高分到低分排序并依据考生志愿和招生计划进行录取。综合成绩按照以下公式进行折算:综合成绩=(高考成绩/高考成绩满分)×850+(考核成绩/考核成绩满分)×150。
(2)若考生综合成绩相同时,高考成绩高者优先录取;高考成绩也相同时,再依次以数学、语文、外语成绩高低为录取顺序。
(3)学校确定的拟录取名单经上海市教育考试院审核后正式投档录取。拟录取名单在学校本科招生网、上海市教育考试院网站、教育部阳光高考平台进行公示。
1. 为确保综合评价录取工作公平、公开和公正,综合评价录取工作接受学校招生工作监督小组的严格监督,同时接受社会监督,学校监察部门邮箱:jcc@tongji.edu.cn。
2. 学校考核选拔过程全程录音录像,专家名单和考生选拔测试顺序由抽签随机确定。
3. 材料审核合格考生名单、入围校测名单、录取考生名单及相关信息,按教育部有关规定实行信息公开。
1. 上海市统一向学校提供普通高中学生综合素质评价信息及高中学业水平合格性考试成绩。
2. 考生申请材料必须清晰、真实、完整(所提供的联系方式必须有效、畅通)。考生须承诺提交的所有材料客观、真实。如有虚假内容,学校将取消该考生今年综合评价的报名、考试和录取资格,并将有关情况通报上海市教委、上海市教育考试院,由其依照相关规定取消该考生今年高考报名、考试和录取资格,并视情节轻重暂停其1-3年参加各类国家教育考试。空缺名额不递补。
3. 考生高考体检结论须符合填报专业的体检要求,各专业对考生体检的具体要求参照教育部、卫生部、中国残疾人联合会印发的《普通高等学校招生体检工作指导意见》执行。
4. 学校综合评价录取过程中不收取任何费用。
5. 学校考核工作方案可能视疫情防控要求作出相应调整,届时将另行通知。
6. 本简章由同济大学本科生院招生办公室负责解释。
http://bkzs.tongji.edu.cn
http://www.tongji.edu.cn
一
选拔对象
符合上海市2022年普通高等学校招生统一考试报名条件,综合素质优秀、品学兼优、身体健康的考生。
二
招生专业及计划
招生计划以上海市教育考试院公布为准,招生专业组情况见下表。
华东师范大学2022年综合评价批次招生院校专业组及科目要求

注:所有招生专业(类)为普通类专业(不含公费师范、体育、艺术等专业类型),最终以上海市教育考试院公布为准。
三
报名方式
考生需登录教育部阳光高考特殊类型招生信息服务平台,然后选择“综合评价”项目进行注册报名,报名时间为2022年6月15日-7月15日12:00,按要求填写完整报名信息后并在线提交申请表。申请表由系统生成打印,每页须考生签字并加盖就读中学公章,含基本信息、中学信息、成绩信息、个人陈述、综合信息等。个人陈述限1000字内,包含自我评价、展示个性或特长、选择报考华东师范大学的理由、未来生涯发展规划等内容。考生须上传完整申请表至报名平台,上传的申请表必须保证清晰可读。
四
选拔程序
(一)学校初审
对按要求提交完整有效报名信息的考生,学校将进行初审。初审结果分合格、不合格两档。初审结果将于2022年7月20日在报名系统中公布。
(二)考生志愿填报
初审合格且高考成绩(含政策性加分)达到2022年上海市特殊类型招生控制分数线的考生可填报综合评价批次志愿信息。填报要求以上海市教育考试院公布为准。
(三)学校考核
上海市教育考试院将在学校初审合格名单的基础上,依据考生的高考成绩、综合评价批次志愿填报情况、按院校专业组招生计划数的1:1.5比例(末位同分全投)确定入围学校面试资格名单。面试资格信息将在学校本科招生网进行公布。
学校将组织对入围面试资格名单的考生进行考核。学校考核时间暂定8月1日-2日,考核方式为面试,具体时间、地点安排将在学校本科招生网上进行公布。投档后不参加学校面试考核者,学校考核成绩以零分计入综合总分进行排序。
受新冠肺炎疫情影响,测试工作可能根据疫情防控形势进行相应调整,考生须提前关注上海市及学校疫情防控最新要求,积极稳妥做好个人防护,提前做好准备和相关安排(特别是上海市绿色健康码“随申码”申请条件),积极配合考务工作。若因有关方面疫情防控要求而被隔离或不能申请上海市绿色健康码“随申码”等情况,不能到校参加面试应及时和学校招生办公室联系。
五
录取办法
学校根据高考成绩(含政策性加分)占85%、学校考核成绩占15%的比例计算综合分【综合分=1000×(85%×高考成绩(含政策性加分)÷高考满分+15%×学校考核成绩÷学校考核满分)】从高到低排序,分专业组依据考生志愿填报情况进行预录取。专业录取时采取分数优先原则,不设专业级差。综合分相同情况下,依次以高考成绩(含政策性加分)、语文、数学、外语单科高考成绩排序录取。
拟录取名单由学校本科招生工作领导小组审定,经上海市教育考试院审核后予以正式投档录取。录取名单将在学校招生网、上海市教育考试院网站和教育部阳光高考平台进行公示。
学校拟录取考生将不再参加后续批次的投档录取。
六
注意事项
(一)考生对申请材料真实性负责,论文和专利不得作为申请材料上传。申请材料中若存在虚假内容或者隐匿可能对考生产生不利影响的重大事实的,一经发现,取消参与后续录取的资格;已经入学的,按教育部和学校相关规定处理。
(二)学校在初审和考核期间,将按照《华东师范大学普通高中学生综合素质评价信息使用办法》要求获取考生的综合素质纪实报告,作为学校评审的参考。
(三)高考体检结果不符合教育部相关规定的,将取消录取资格或调整至其他合适专业。
(四)学校招考信息通过教育部阳光高考平台或华东师范大学本科招生网发布,不再另行通知。考生报名后应及时关注网站信息;未及时查询网站信息所造成的后果由考生承担。高考志愿填报工作以上海市级招生管理部门规定为准。
(五)学校未委托任何个人或中介组织开展综合评价招生录取有关工作,不举办任何形式的考前辅导班。
(六)若教育部、上海市或有关部门有相关调整,学校将作相应调整。未尽事宜按教育部、上海市和学校的有关规定执行。
(七)学校考核工作和疫情防控要求可能视本地疫情防控情况作出相应调整,届时会在学校招办网站发布公告。
七
领导与监督机制
(一)综合评价录取改革试点招生工作在学校本科招生工作领导小组的领导下进行,重大事项由招生工作领导小组讨论决定。
(二)招生工作接受学校纪检监察部门的监督,并主动接受社会监督。
八
联系方式及其他
(一)学校招生办公室
咨询电话:021-62232212
学校本科招生网:www.zsb.ecnu.edu.cn
微信公众号:华东师大本科招生
地址:上海市普陀区中山北路3663号(200062)
(二)学校纪检监察部门
监督电话:021-54344605
监督邮箱:jwjc@admin.ecnu.edu.cn
九
本招生简章由华东师范大学招生办公室
负责解释。
一、报名条件
符合2022年上海市普通高等学校招生全国统一考试报名条件,品学兼优、身体健康、综合素质高的学生均可报名。
二、招生计划及专业
学校2022年在上海市综合评价录取招生专业及选考科目要求等参考信息详见下表,最终招生专业与计划以上海市教育考试院公布为准。

三、报名方式与选拔程序
(1)6月15日-7月15日,考生可登录“综合评价录取报名系统”,自行注册、获取报名号,在网上根据提示填写相关信息并在线提交有关申请材料。考生无需邮寄纸质的申请材料。
(2)对按报名要求提交完整有效报名信息的考生,学校将进行初审。初审结果分合格、不合格两档。初审结果预计于7月23日前在综合评价录取报名系统(https://bm.chsi.com.cn/)中公布。
(3)所有考生必须参加高考。高考出分以后,初审合格且达到上海市公布的特殊类型招生控制分数线的考生须根据上海市教育考试院的规定填报“综合评价录取批次”志愿。考生的专业志愿以该批次填报的志愿为准。考生在填报高考专业志愿时,选考科目必须符合学校相关专业的选考科目要求。
(4)上海市教育考试院根据考生的高考成绩、填报志愿,按照学校各“院校专业组”招生计划数的1.5倍确定入围校测考生名单(末位高考同分考生均予以投档)。考生综合素质评价信息将作为面试专家进行评价的重要参考依据。入围面试考生需参加学校组织的面试,未参加面试者,面试成绩以零分计入综合总分。
(5)学校根据考生综合总分高低排序确定拟录取公示名单。拟录取公示名单由校本科招生工作委员会审定,并经上海市教育考试院审核后,学校将予以录取。录取考生名单将在学校本科招生网、上海市教育考试院网站、教育部阳光高考平台进行公示。综合总分计算方法如下:
综合总分=高考成绩(满分折算为850分)+面试成绩(满分按150分计)
(6)关于综合总分相同时的说明:若考生综合总分相同,则依次以高考成绩、高考数学成绩排序录取。
(7)考生综合素质评价信息、高中学业水平合格性考试成绩将由上海市统一向学校提供。
注:受新冠肺炎疫情影响,测试工作可能根据疫情防控形势进行相应调整,届时会另行通知。考生应遵守上海市相关防疫措施规定,积极配合考务工作。
四、组织机构
学校综合评价录取招生工作受校本科招生工作委员会统一领导,由校本科生招生办公室负责具体实施,接受校招生工作监督小组监督。
五、咨询及联系方式
徐汇校区地址:上海市徐汇区梅陇路130号老图书馆200室,华东理工大学本科生招生办公室(邮政编码:200237)
咨询电话:021-64252763
传真:021-64253762
电子邮件:zsb@ecust.edu.cn
本科招生网:https://zsb.ecust.edu.cn/
六、监督机制
学校严格执行教育部、上海市相关文件精神,认真贯彻高校招生“阳光工程”的各项要求,加强招生录取信息公开,自觉接受社会及舆论监督。在招生过程中加强材料初审和测试安排的管理,综合评价录取过程中将遵循以下原则:招生简章公开、选拔方法公平、专家组成随机、全程录像监控、录取结果公示,严防相关人员权力寻租。学校监督电话:021-64252688。
本简章由华东理工大学本科生招生办公室负责解释。本招生简章若与教育部、上海市2022年相关规定不一致,则按相关规定执行。
东华大学
1
招生对象
政治思想品德优秀,诚实守信,遵纪守法,学习成绩优秀,身体健康,综合素质高,符合2022年上海市普通高等学校招生全国统一考试报名资格的考生。
2
招生计划及专业
东华大学2022年综合评价录取招生专业、各专业组招生计划及选考科目见上海市教育考试院公布的招生目录。

3
报名方式
考生请于6月15日9:00至7月15日17:00登录“试点高校综合评价报名系统”,按相关提示,进行网上报名。考生要如实填写各项内容,无需提供高中阶段课程成绩、高中学业水平考试成绩、各类获奖等反映综合素质的材料(外省市转入本市就读的高中生、本市往届考生必须在系统中上传以上材料)。根据《东华大学普通高中学生综合素质评价信息使用办法》规定,学校将通过上海市普通高中学生综合素质评价信息管理系统获取报考学的上海考生综合素质评价信息。网上报名完成后无需打印报名申请表,无需中学签字敲章,无需邮寄纸质报名材料。
4
选拔程序
1.初审
学校根据考生提交的申请材料,结合上海市普通高中学生综合素质评价信息管理系统获取的报考该校的上海考生综合素质评价信息,进行初步审核,并确定初审合格名单。考生可于2022年7月23日后,登录网上报名系统,查询审核结果。
2.志愿填报
高考出分以后,初审合格且高考总分达到上海市确定的特殊类型招生控制分数线的考生须按照上海市教育考试院有关要求填报相应批次高考志愿。
3.学校测试
学校在上海市教育考试院提供的填报志愿考生名单中,根据考生的高考志愿与高考成绩(含政策性加分),按学校综合评价录取各专业组招生计划1.5倍的比例(末位同分全投),确定学校的各专业组测试入围人选。
测试主要考察考生理想信念、思想品德、诚实守信、遵纪守法以及对学科的兴趣特长、学科基础、逻辑思维、沟通反应等综合能力,结合上海市普通高中学生综合素质评价信息管理系统获取的报考该校的上海考生综合素质评价信息及高中学业水平合格性考试成绩,由多位学科专家独立打分,综合评价。
5
录取办法
1.参加普通高考且高考成绩达到上海市确定的特殊类型招生控制分数线,且考生体检不受限制。
2.按综合成绩从高分到低分排序录取。
综合成绩的组成为:高考成绩(含政策性加分)占比为85%、面试成绩占比为15%(面试成绩满分为150分)。
综合成绩(满分1000分)=高考成绩/高考成绩满分*850(四舍五入取2位小数)+面试成绩(四舍五入取2位小数)
如考生不参加面试,面试成绩以零分计入综合成绩。
若考生综合成绩相同时,依次以考生高考成绩(含政策性加分)、高考数学成绩排序录取。
3.拟录取公示名单由学校招生工作领导小组审定,并经上海市教育考试院审核后,学校将予以录取。学校将获得综合评价录取认定资格的考生名单向社会公布,并上报教育部阳光高考信息发布平台公示。
6
测试安排
1.面试时间:2022年8月2日(初定)。
2.面试地点:东华大学延安路校区(上海市延安西路1882号)。
具体面试时间与地点见网上面试通知。
学校测试方案将视本地疫情防控情况可能作出相应调整,如有变动,另行通知。
7
监督保障机制
1.学校综合评价录取改革试点工作,在学校招生工作领导小组的直接领导下进行,工作方案、实施办法和最终录取结果均须报招生工作领导小组审核批准。
2.学校建立相应的工作协调管理监督机制,对计划、报名、审核、公示、录取等各环节进行监督管理,及时回应处理各种问题。
3.综合评价录取改革试点工作自觉接受校纪检监察部门监督。对招生过程中出现的违规行为,立即启动相关调查处理和问责程序,依据 《普通高等学校招生违规行为处理暂办法》(教育部令第36号) 严肃处理,依纪依法追究当事人及相关人员责任,涉嫌犯罪的依法移送司法机关处理。切实通过有效的监督保障机制,确保试点工作的公平公正。
8
注意事项
1.申请材料应当清晰、真实、完整。申请材料中存在虚假内容或者隐匿可能对考生产生不利影响的重大事实的,一经发现,取消继续参与后续认定工作的资格;已经获得认定资格的,取消认定;已经入学的,按教育部和学校相关规定处理。
2.高考体检不符合教育部规定者,将根据教育部有关规定取消录取资格或调整至适合专业。
9
联系方式
招办地址:上海市延安西路1882号东华大学本科招生办公室
招办电话:021-62379160、62373266
招办网址:https://zs.dhu.edu.cn
公共交通:轨道交通三、四号线延安西路站靠近学校延安西路大门
10
本方案由东华大学本科招生办公室
负责解释。


上海外国语大学
★
一、报名条件
符合2022年上海市普通高等学校招生全国统一考试报名条件,品学兼优、外语特长突出、综合素质优秀、德智体美劳全面发展的考生。
二、招生专业
2022年综合评价录取改革试点招生专业(类):

各专业选考科目不限,只招收高考外语语种为英语的考生。网上报名阶段无需填报具体专业志愿,招生计划以上海市教育考试院公布为准。
三、选拔程序
1.网上报名:6月15日起至7月15日,符合报名条件标准的考生可以登录报名系统网站使用报名系统,进行实名注册,如实完整填报个人信息及学业成绩,按要求将相关报名材料上传至系统,并承诺提交的所有材料客观、真实,完成网上报名,无其他线下报名方式。上传材料应清晰可读,论文和专利不得作为报名材料上传。网上报名完成后,无需邮寄纸质报名材料。网上报名如遇系统技术问题,考生可联系报名网页底部标注的服务热线和客服邮箱获取支持。
2.报名初审:学校专家组对考生网上报名信息进行审核,初审结果分为通过、不通过两档,将于7月20日在报名系统中公布。学校严格审核报名材料,如发现有虚假内容,学校将取消考生今年综合评价的报名、考试和录取资格,并将有关情况通报上海市教育考试院,由其依照相关规定取消考生今年高考报名、考试和录取资格,并视情节轻重暂停考生1-3年参加各类国家教育考试。
3.填报志愿:高考成绩公布后,通过初审、高中学业水平合格性考试各科目成绩均合格且高考成绩达到上海市特殊类型招生控制分数线的考生,在综合评价录取批次志愿中填报上海外国语大学和专业志愿(填报方式、填报时间、填报要求等以上海市教育考试院规定为准)。
4.确定入围:上海市教育考试院依据高考成绩和考生志愿,按照学校招生计划数的1.5倍确定入围校测考生名单(含末位同分考生),名单于7月31日前在学校招生网公布,入围考生在报名系统中打印准考证。
5.学校测试:8月2日,入围考生参加学校测试。若考生不参加校测,校测成绩以零分计入总分。校测总分100分,科目为英语面试。具体面试时间、地点、方式等以准考证为准。面试专家将在评分时参考考生的综合素质评价信息。学校严格遴选命题专家和面试评委,认真执行回避制度,严格组织考核测试,严格选聘考务工作人员,面试过程全程录音录像,面试专家分组、考生面试顺序、以及面试考场安排均由测试当日抽签随机确定。
6.总分计算:学校以考生高考成绩(含政策性加分,下同)、学校测试成绩按85%、15%的比例计算综合评价总分,总分=考生高考成绩÷660×850+学校测试成绩÷100×150。
7.录取办法:学校按照“分数优先、遵循志愿”的原则,依据综合评价总分从高到低排序(总分相同时,依次比较高考实考总分、高考英语成绩),各专业志愿间不设级差分,择优确定录取考生名单及录取专业。拟录取名单由学校招生工作领导小组审定,并经上海市教育考试院审核后,学校将予以录取。
四、管理监督
1.综合评价录取改革试点工作在学校招生工作领导小组的领导下进行,重大事项由学校招生工作领导小组集体讨论决定。
2.学校严格执行信息公开公示,在各相应环节,对入围校测考生名单、录取名单及相关信息按教育部规定进行公示。
3.学校严格开展新生入学资格复查,将上海市教育考试院提供的新生电子档案、纸质档案与综合评价录取考生的报名材料逐一进行比对。
4.学校严厉惩处造假行为,对查实提供虚假报名材料的考生,学校依照相关规定取消其综合评价录取相应资格,并通报上海市教育考试院做进一步处理,入学后发现的取消其学籍,毕业后发现的取消其毕业证、学位证。
5.学校不委托个人或中介组织开展综合评价招生考试等有关工作,不举办任何形式的辅导班。
6.学校建有完善的监督机制,招生工作全程接受学校招生监察工作小组的监督,并主动接受社会监督。
监督电话:021-67708053
电子邮箱:jiwei@shisu.edu.cn
五、其他说明
受新冠肺炎疫情影响,测试工作可能根据疫情防控形势进行相应调整,届时会另行通知。请考生密切关注学校招生网发布的关于考生的疫情防控注意事项等相关信息,务必遵守上海市相关防疫措施规定,积极配合考务工作。
六、联系方式
上海外国语大学招生办公室
通信地址:上海市虹口区大连西路550号(200083)
咨询电话:021-55386006、55383668
电子邮箱:ao@shisu.edu.cn
微信公众号、新浪微博:上外招生
上外招生网:http://admissions.shisu.edu.cn
七、本简章由上海外国语大学招生办公室负责解释。
一、招生对象及报名条件
符合2022年上海市普通高等学校招生全国统一考试报名条件,思想品德优秀,理想信念坚定,高中学业水平合格性考试成绩全部合格,且具有学习潜力和创新能力、综合素质高、全面发展的学生均可报名。
二、招生计划及专业
具体招生计划见上海市教育考试院《2022年上海市普通高等学校招生专业目录》,招生专业、选考科目要求见下表。
(点击查看大图)

三、报名方式与选拔程序
1.网上报名
6月15日至7月15日,考生登录“高校特殊类型招生信息服务平台”,(以下简称“报名系统”),选择“综合评价”招生类型进行报名。
考生根据提示完整提交个人信息,下载并打印申请表,经本人签字、中学负责人签字、加盖中学公章后,扫描或拍照上传至“报名系统”,无须邮寄报名材料。
2.初审
学校根据考生网上报名信息,参考考生综合素质评价信息进行审核。综合素质评价信息由学校通过上海市普通高中学生综合素质评价信息管理系统获取,无须考生提供。
3.公布初审合格名单
7月19日起,考生可登录“报名系统”查看是否通过初审。
4.填报志愿
高考成绩公布后,初审通过、高中学业水平合格性考试成绩全部合格且高考成绩(含政策性加分)达到上海市公布的特殊类型招生控制分数线的考生,在综合评价批次填报志愿(填报方式、填报时间等以上海市教育考试院后续公布为准)。
5.入围
上海市教育考试院依据高考成绩(含政策性加分),按学校各专业组招生计划的1:1.5确定入围校测考生名单(末位同分考生全部入围校测),其中高中学业水平合格性考试成绩全部合格的考生方可获得校测资格。考生可登录“报名系统”查看是否获得校测资格。
6.校测
8月1日或8月2日,学校组织校测。校测方式为面试,主要考察考生理想信念、思想品德、逻辑推理、理解表达、创新思维、综合素质等内容。考生的综合素质评价信息将作为面试的重要参考。校测满分150分。不参加校测的考生,校测成绩以零分计入总分。具体校测时间、地点以及校测防疫要求将在“报名系统”中另行公布。
7.录取办法
(1)预录取
按考生总成绩从高到低排序,分专业组按各专业招生计划及考生专业志愿确定预录取名单。如遇末位同分,比较高考成绩(含政策性加分);高考成绩(含政策性加分)相同时,专业组1、专业组2依次比较数学、外语、语文成绩,专业组3依次比较语文、外语、数学成绩。
总成绩计算公式:总成绩=高考成绩(含政策性加分)×850÷660+校测成绩
(2)录取
预录取名单由学校本科招生工作领导小组审定,并经上海市教育考试院审核后,学校予以正式录取。录取名单将在教育部阳光高考平台、上海大学本科招生网进行公示。被录取的考生不再参加上海市后续各批次高考录取,未被录取的考生可正常参加上海市后续各批次高考录取。
四、监督约束机制
1.学校综合评价录取改革试点工作在上海市教委、学校党委及本科招生工作领导小组的领导下进行,遵循“公开公平公正、择优录取”的原则开展工作,校测全程录音录像。招生工作接受上级和学校纪检监察部门监督检查。
2.学校综合评价录取改革试点工作严格执行回避制度。参与本科招生工作的专家及工作人员须签订承诺书,凡与考生之间有亲属关系、指导关系及其他利害关系的,须在考前主动报告并申请回避。若违反回避制度,学校将按有关规定严肃处理,并列入“黑名单”,终身不得参与高校考试招生工作。
3.举报电话:021-36215782
(电话接听时间为:工作日8:30—11:00,13:00—16:30)
五、其他须知
1.学校不举办任何形式的考前辅导班,也不对考生和家长作任何形式的承诺。学校严禁中介机构参与招生考试工作。
2.学校严格按照《国家教育考试违规处理办法》《普通高等学校招生违规行为处理暂行办法》所确定的程序和规定,对在综合评价录取改革试点中违规的考生及有关工作人员从严查处。凡在综合评价录取改革试点中有作弊行为的考生,包括冒名顶替、伪造材料骗取报名资格等情况,均应当认定为在国家教育考试中作弊,取消相关考试的报名和录取资格,同时通报上海市教育考试院取消该生当年高考报名和录取资格。作弊行为涉嫌违反《中华人民共和国刑法》规定的,移交司法机关依法处理。
3.本简章解释权属于上海大学招生与毕业生就业工作办公室。如因新冠肺炎疫情防控形势变化影响招考安排,学校将另行发布公告。若教育主管部门有关政策调整,学校相关政策也将作相应的调整,并以调整后的政策为准。
六、联系方式
上海大学网址:
https://www.shu.edu.cn
上海大学本科招生网:
https://bkzsw.shu.edu.cn
上海大学本科招生咨询电话:021-66134148(电话接听时间为:工作日8:30—11:00,13:00—16:30)
一、选拔对象
符合2022年上海市普通高等学校招生统一考试报名条件,品学兼优,理想信念坚定,对中医药和中国传统文化有浓厚兴趣,在中医药相关领域具有培养潜质,全面发展、身体健康的学生均可报考。
二、招生计划及专业
上海中医药大学综合评价批次招生专业及选考科目要求见下表。各专业计划数以上海市教育考试院《2022年上海市普通高等学校招生专业目录》公布为准。
上海中医药大学2022年上海市综合评价批次院校专业组及选考科目要求

注:所含专业如有调整,以上海市教育考试院公布的《2022年上海市普通高等学校招生专业目录》为准。
三、申请程序与选拔模式
1.报名
考生自6月15日至7月15日,登录“综合评价报名系统”(以下简称“报名系统”),按要求准确、完整地完成网上报名,无需邮寄纸质报名材料。
2.初审
学校组织专家组审核考生报名申请材料,初审结果分为通过、不通过两档。初审结果预计于7月19日,在综合评价报名系统(https://bm.chsi.com.cn/)中公布。
3.志愿填报
初审合格且高考成绩达到2022年上海市特殊类型招生控制分数线的考生,在综合评价批次填报上海中医药大学的专业组志愿(填报方式、填报时间以上海教育考试院规定为准)。
4.校测
对于初审通过的考生,依据考生高考成绩、填报志愿,按照招生计划数的1:1.5比例确定上海中医药大学入围校测考生名单(末位高考同分考生都予以投档)。具体校测时间、地点将在“报名系统”中另行公布。
2022年8月1日,学校组织校测。校测方式为面试,满分150分。主要考察考生理想信念、思想品德、逻辑推理、表达理解能力、创新思维、综合素质等内容。考生的综合素质评价信息将作为面试的重要参考。
四、录取办法
1.考生高考成绩不得低于上海市教育考试院划定的“2022年特殊类型招生控制分数线”。学校认可教育部以及上海市教育考试院根据教育部相关规定给予考生的全国性加分政策。学校进行专业录取时,原则上认可考生具备的所有加分项中最高分一项,且最高不超过20分。
2.按综合成绩从高分到低分排序录取。
(1)综合成绩的组成为:考生高考成绩占85%,校测成绩占15%。
综合成绩=高考成绩×850÷660+校测成绩
(2)不参加校测者,校测成绩以零分计入总分。
(3)考生高中学业水平合格性考试成绩需全部合格。
3.若考生综合成绩相同时,依次按考生高考成绩总分、校测成绩、高考外语成绩、高考数学成绩、高考语文成绩排序录取。
拟录取公示名单由学校招生委员会审定,并经上海市教育考试院审核后,予以录取。
五、其他说明
1.上海市将统一向学校提供综合素质评价信息及高中学业水平合格性考试成绩。
2.根据《上海中医药大学普通高中学生综合素质评价信息使用办法》有关规定,综合素质评价信息将作为校测评分的重要参考依据,供专家在校测环节使用。
3.考生申请材料应当清晰、真实、完整。申请材料中存在虚假内容或者隐匿可能对考生产生不利影响的重大事实的,一经发现,取消继续参与后续认定工作的资格;已经入学的,按教育部和学校相关规定处理。
4.以教育部、原卫生部和中国残疾人联合会印发的《普通高等学校招生体检工作指导意见》及有关补充规定为依据,考生须据实上报健康状况。若隐瞒病情病史,学校将按照学校学籍管理规定中有关退学与休学的规定执行。
学校作特别强调:
(1)考生患有《普通高等学校招生体检工作指导意见》(以下简称《指导意 见》)第一条中列出的六大类疾病,学校不予录取。
(2)考生患有《指导意见》第二条中列出的色弱、色盲;不能识别红、黄、绿、蓝、紫各种颜色中任何一种颜色的导线、按键、信号灯、几何图形者,学校不予录取。
(3)新生入学后,体检发现不符合相关专业身体健康报考条件者,按照《普通高等学校学生管理规定》(中华人民共和国教育部令第41号)及《上海中医药大学学生管理规定》执行。
5. 学校不举办任何形式的考前辅导班,也不对考生和家长做任何形式的承诺。
六、防疫要求1. 为统筹做好考试招生和新冠疫情防控工作,入围校测的考生考前应仔细阅读学校招生官网发布的校测防疫公告,并按要求做好相应准备。
2. 如因不符合防疫要求无法参加考试的,将视为放弃考试,后果由考生自行承担。
七、监督机制
1.上海中医药大学综合评价录取改革试点工作在学校招生委员会的领导下进行,由招生办公室组织实施。
2.学校加强招生信息公开,入围校测考生名单、录取考生名单及相关信息均按教育部规定进行公示。
3.综合评价批次招生工作全程接受学校招生监察工作小组监督,并主动接受社会监督,监督电话:021-51322410。
八、联系方式
地址:上海市浦东新区蔡伦路1200号上海中医药大学行政中心206室
上海中医药大学招生办公室
邮编:201203 电话:021-51322028
选拔诚实守信、志存高远、综合素质优秀、身心健康、专业意向明确、学科特长突出的上海市优秀高中毕业生。申请考生须同时具备以下条件:
1.符合上海市2022年秋季普通高等学校招生统一考试报名资格;
2.各科目高中学业水平合格性考试成绩均合格。
浙江大学2022年在上海市综合评价招生计划10人,具体招生专业、招生计划及选考科目要求如下:

注1:浙江大学伊利诺伊大学厄巴纳香槟校区联合学院招生的4个专业为一个院校专业组,共用7个招生计划,浙江大学爱丁堡大学联合学院招生的2个专业为一个院校专业组,共用3个招生计划。
注2:学生入学后进入浙江大学海宁国际校区学习(四年),在规定学习期限内达到所学专业毕业(学位)要求者,将获得浙江大学毕业证书、学士学位证书和美国伊利诺伊大学厄巴纳香槟校区学士学位证书或英国爱丁堡大学学士学位证书。学费标准:16万元/人•学年。
三、报名程序
1.网上报名:符合报名条件的考生必须登录特殊类型招生报名平台综合评价报名系统,完成网上注册后登录报名,按要求准确完整地填写、提交信息并打印申请表。每位考生限报一个专业。填报的专业志愿必须符合选考科目要求。网上报名时间:2022年6月15日-7月15日。
2.考生不需要邮寄任何纸质申请材料。所有申请材料按下列要求在线提交,并确保上传的各项材料清晰可读,上传的申请表应为原件。若报名材料不符合要求,学校不予受理。
(1)《申请表》要求在线填写、提交并打印。申请表必须考生本人签名后扫描(拍照)上传。
(2)《个人陈述》(直接在对话框内填写)。个人陈述主要阐述高中阶段考生的学科特长表现(获省级(含)以上学科竞赛奖励情况),参与科学研究、创新实践情况,参与社会服务、社团活动情况,获省级(含)以上个人荣誉情况,报考浙江大学理由,对报考专业认识度和个人未来发展规划等内容。字数不超过800字。
(3)在“综合信息”栏内如实填写获省级(含)以上学科竞赛获奖、省级(含)以上个人荣誉情况并上传获奖证书原件的扫描(拍照)件。论文和专利不作为报名和审核材料。
四、选拔程序
1.初审:学校组织专家对符合要求的报名材料进行审核,初审结果分为通过、不通过两档。考生可于7月20日后通过报名系统查询初审结果。
2.高考志愿填报:初审通过且高考投档成绩达到2022年上海市特殊类型招生控制分数线的考生必须于高考后填报学校综合评价批次志愿,具体填报时间和方式以上海市教育考试院规定为准,未填报者视为放弃学校综合评价录取的考核和录取。每位考生只需填报一个专业志愿,填报的专业志愿必须符合选考科目要求。
3.考核名单确定:依据考生高考投档成绩从高到低排序,按院校专业组(即上海市教育考试院填报的第一专业志愿所在院校专业组)招生计划的1.5倍确定入围考核名单(同专业组末位高考同分考生都予以投档),并在学校本科招生网公示。预计公示时间:7月30日左右。
4.综合面试:综合面试按院校专业组分别实施,主要考察学生的科学精神、专业意向、跨文化交流、创新能力及综合素质。考生的高中学生综合素质评价信息将在面试时作为重要参考。上海市教育考试院将统一向学校提供考生综合素质评价信息。
综合面试时间:8月1日左右。综合面试将采取在线视频面试方式,综合面试具体要求将在学校本科招生网公告,请考生密切关注学校本科招生网最新公告。
1.考生高考投档成绩不得低于2022年上海市特殊类型招生控制分数线。
2.根据院校专业组招生计划,按考生综合总分从高分到低分排序(不参加综合面试的考生,其综合面试成绩以零分计入综合总分参加排序)及第一专业志愿(以在上海市教育考试院填报的第一专业志愿为准)择优录取。
综合总分=考生高考投档成绩(按满分100分折算)×85%(四舍五入取2位小数)+学校综合面试成绩(满分100分)×15%(四舍五入取2位小数)。
3.若考生综合总分相同时,再依次以学校综合面试成绩、考生高考投档成绩、高考数学成绩、高考外语成绩、高考语文成绩从高到低排序录取。
4.拟录取公示名单由学校招生工作小组审定,并经上海市教育考试院审核后,学校将予以录取。被正式录取的考生不再参加其他高校及后续批次的录取;未被录取的考生可正常参加上海市后续各批次录取。
六、其他
1.学校2022年上海市综合评价录取改革试点招生工作在学校招生工作小组的领导下实施,工作方案、实施办法、资格认定等报学校招生工作小组审定。
2.考核名单、录取名单分别在学校本科招生网及教育部阳光高考信息公开平台公示,接受社会监督。学校纪检监察部门对综合评价招生工作全过程监督,确保招生工作公平、公正。
3.学校考核工作方案可能将视本地疫情防控情况作出相应调整,届时将另行通知。
4.中外合作办学专业与非中外合作办学专业之间不能互转专业。不同中外合作办学联合学院之间不能互转专业。
5.考生应本着诚信的原则提供真实准确的报名申请材料,若存在虚假内容或者隐匿可能对考生产生不利影响的重大事实的,一经查实,立即取消其资格,并将有关情况通报上海市教育考试院;已经入学的,按教育部和学校相关规定处理。中学应当对所出具的推荐材料或者盖章认可的申请材料认真核实,出现弄虚作假情形的,学校保留采取相关措施的权利。
6.学校综合评价招生报名及测试不收取任何费用。
七、联系方式
通讯地址:浙江省杭州市浙江大学紫金港校区东1A126浙江大学本科生招生办公室,邮政编码310058
咨询电话及邮箱:0571-87951006(招生办),0571-87572000(海宁国际校区),电子邮箱:zsc@zju.edu.cn
传真号码:0571-88981979
监督举报邮箱:jjjc@zju.edu.cn
浙大本科生招生网址:http://zdzsc.zju.edu.cn
浙江大学国际联合学院网址:http://www.intl.zju.edu.cn/zh-hans
想要了解更多关于国际学校/升学政策/学业规划等资讯,请长按扫描下方二维码进行咨询,也可以在留言区留言评论,共同交流。

9月份开学,不少高中陆续放出24年的高考成绩,以此做宣传。综评熊小助理带大家看看...
根据家长反馈,综评系统将于9月25日(今天)正式开放,于10月7日截止。本次开放...
九月新高一开学后,学生都已步入高中校园生活和学习,很多家长都开始关注和咨询高中综...
上一篇介绍了 复旦大学给复旦附中发的喜报,今天看看上海交通大学和香港大学给复旦附...
复旦大学附属中学徐汇分校,是根据《复旦大学与徐汇区战略合作协议》所设立的上海市实...