近日长宁区,嘉定区和黄浦区也发布了政策,一起来看看吧!
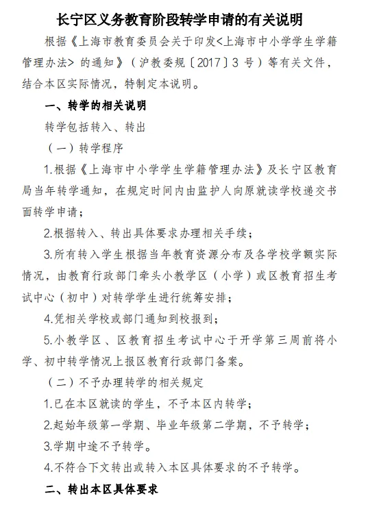
01.长宁区2024年寒假转学通知
一.转学申请时间
2024年1月16日(周二)
2024年2月17日(周六)
二、转学方式
申请转入本区的学生家长需仔细阅读《长宁区义务教育阶段转学申请的有关说明》中对于转入本区学生的条件,根据要求提供各项申请材料,由工作人员统一审核,审核通过后予以统筹安排。转入学校原则上将于2月18日(含)前通知家长办理报到手续。
1.小学(现场办理)
接待时段:上午9:00-11:00,下午1:30-3:30,请家长(含港、澳、台、外籍学生及侨胞子女家长)按照要求的时间带好各项申请材料(原件和复印件),前往以下指定地点办理转学申请手续。
居住在江苏街道、华阳街道、周桥街道(除天山河畔、仁恒河滨花园、天山华庭以外的居委)、天山街道(除天山二村以外的居委)、新华街道、虹桥街道(除虹储、虹许、虹梅以外的居委),至小教一学区(法华镇路186号,咨询电话62811609)办理转学申请手续;
居住在新泾镇、北新泾街道、仙霞街道、程桥街道、周桥街道(包括天山河畔、仁恒河滨花园、天山华庭居委)、天山街道(天山二村居委)、虹桥街道(包括虹储、虹许、虹梅居委),至小教二学区(新渔东路242号,咨询电话62904385)办理转学申请手续。
2.初中(线上申请)
请将申请材料原件扫描或拍照后打包发送至邮箱cnkszxzh@163.com(邮件主题和申请材料打包文件名均为“XXX学生材料”,并在邮件中备注家长联系电话和具体居住地址),咨询电话62787558。
港、澳、台、外籍学生及侨胞子女还需填写《长宁区港澳台、华侨、外籍学生就读申请登记表》,并将该表与其他申请材料原件扫描或拍照后一同打包发送至相应邮箱。





02.嘉定区2024年义务教育阶段寒假转学通知
一.转学受理时间
2024年1月15日至1月19日
2024年2月1日至2月2日
二、转学咨询电话
39902055
三、转学条件:
义务教育阶段符合下列条件之一的,可以申请登记,转入本区有空余学额的学校:
1.学生户籍随家长户口在本市内从外区迁入本区;
2.学生户籍由其他省、自治区、直辖市迁入本区;
3.从境外到本区落户;
4.在其他省、自治区、直辖市就读的本区户籍学生,需回本区义务教育阶段学校就读;
5.符合本市当年度义务教育阶段招生条件的非本市户籍学生随家长到本区居住。
四、转学流程:
嘉定区义务教育阶段转学流程图

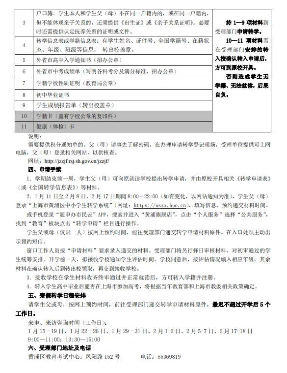
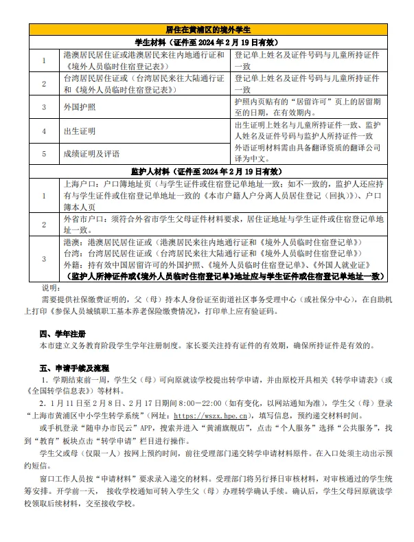
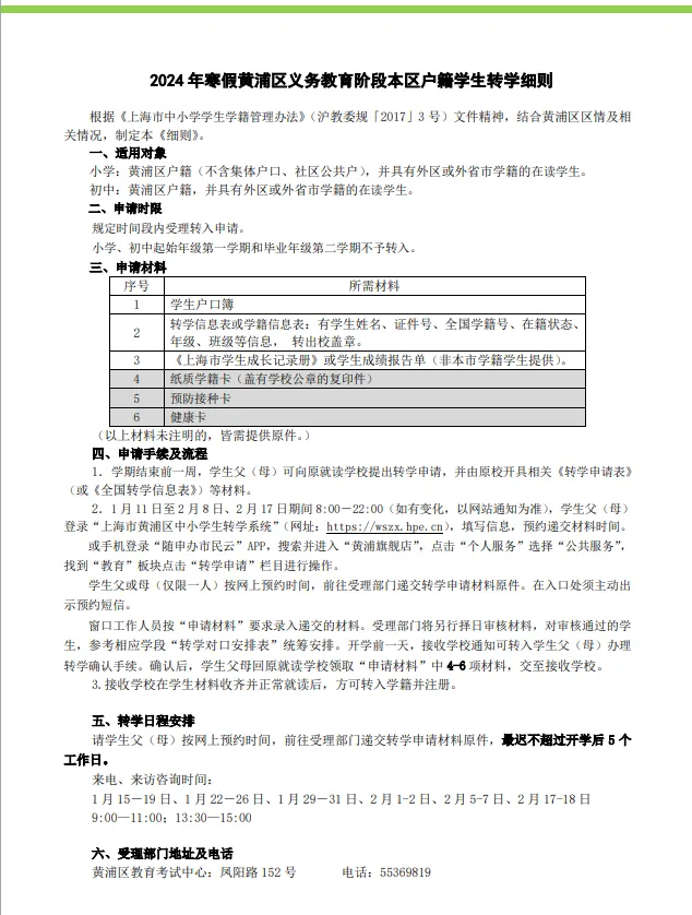
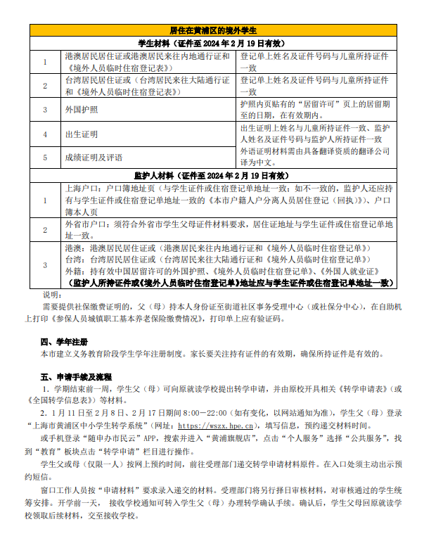
03.黄浦区2024年寒假转学政策
高中阶段


居住黄浦——初中阶段



居住黄浦——小学阶段



户籍黄浦——小学、初中阶段

初中转学对口安排表

小学转学对口安排表

注:以上内容来源于嘉定区教育局网站,长宁区教育局网站,黄浦区教育局网站
9月份开学,不少高中陆续放出24年的高考成绩,以此做宣传。综评熊小助理带大家看看...
根据家长反馈,综评系统将于9月25日(今天)正式开放,于10月7日截止。本次开放...
九月新高一开学后,学生都已步入高中校园生活和学习,很多家长都开始关注和咨询高中综...
上一篇介绍了 复旦大学给复旦附中发的喜报,今天看看上海交通大学和香港大学给复旦附...
复旦大学附属中学徐汇分校,是根据《复旦大学与徐汇区战略合作协议》所设立的上海市实...